行业动态
国家数据局发布第四批公共数据“跑起来”示范场景清单
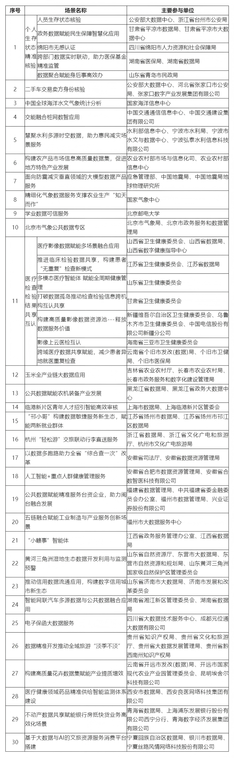
12月22日上午,国家数据局联合自然资源部、海关总署、国家航天局和湖北省武汉市等召开“数据价值化我们在行动”新闻发布会(第四场),国家数据局党组成员、副局长陈荣辉发布了第四批公共数据“跑起来”示范场景清单。30个示范场景覆盖产业发展、教育科技、医疗健康、民生服务、基层治理等16个领域。
第四批示范场景自申报启动以来,各地区各部门参与热情高涨,共收到400份申报方案,场景覆盖领域不断拓展,数据供给方式进一步丰富,场景建设成为推动公共数据开发利用的重要引擎。
下一步,国家数据局将认真落实中央关于加快场景培育和开放的部署要求,将持续推进公共数据“跑起来”示范场景建设与推广,因地制宜打造一批社会效益突出、产业带动作用强的示范场景,推动场景从“点上突破”走向“面上开花”,更好赋能经济社会高质量发展。
第四批公共数据“跑起来”示范场景清单
